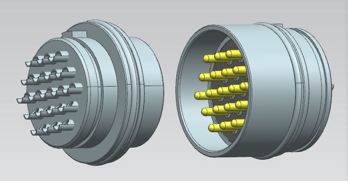
19 tűs csatlakozó 3D rajza az ügyfél számára
Épp a múlt héten állítottunk fel egy speciális csapatot, és megbeszéléseket tartottunk, hogy megvitassák a projektje különféle aspektusait (terméktechnológia, megoldások, gyártási folyamatok, minőség-ellenőrzés, hasonló projektbővítések stb.). Legyen szó önmagában a pogo pin-ről vagy a Connector megoldások teljes készletéről, mi teljes mértékben képesek vagyunk rá.

19 tűs csatlakozó 3D rajza az ügyfél számára



Azért vagyunk hozzáértők, mert a következő előnyökkel rendelkezünk:
Cégünk teljes körű tervezéssel és fejlesztéssel, gyártással és feldolgozással, galvanizálással, összeszereléssel, az anyagesztergálástól a felületbevonat kezeléséig, valamint a végtermék összeszerelése, megbízhatósági vizsgálata, csomagolása önállóan is elvégezhető, mely gyorsabban és hatékonyabban Hatékonyan biztosítsa vásárlóit termékekkel, jelentősen lerövidítve a termékfejlesztési ciklust.Fejlett gyártóberendezésekkel, a gyártási részletektől kezdve szigorúan ellenőrizzük minden gyártási folyamatot.

